Personalized DNA
Reports
Our DNA reports are designed to do more than just flag gene variants- they walk you through the actual metabolic pathways affected and explain how each gene functions in your body. Every report is personalized using your raw genetic data to highlight where your pathways may be underperforming and why that matters. You’ll learn what each gene does, how it fits into the bigger picture of your health, and what evidence-based “rescue strategies” may help reroute or support those functions. Whether it’s nutrient co-factors, lifestyle modifications, or deeper testing recommendations, these reports are built to empower you with knowledge and actionable insights- not overwhelm you with jargon.
Histamine Dysfunction-
Histamine Intolerance (HIT) and
Mast Cell Activation Syndrome (MCAS)
Report
You deserve to walk into a doctor's office with data in hand so they will take you seriously. You deserve to finally understand what is going on in your body and the most evidence-based methods to treat it. This report helps you do exactly that.
The Histamine Dysfunction Report has two sections- an educational guide and a personalized histamine report.
THE EDUCATIONAL GUIDE
1. The 6-Phase Treatment Sequence
A step-by-step roadmap that explains why order matters because fixing methylation before calming your nervous system, or treating SIBO before sealing your gut, can backfire. This section walks you through:
-
Phase 1: Reduce histamine load + calm the nervous system
-
Phase 2: Fix leaky gut, calm mast cells, support connective tissue
-
Phase 3: Mitochondrial support
-
Phase 4: Methylation + transsulfuration support
-
Phase 5: SIBO recovery
-
Phase 6: Latent virus recovery
Use this to understand where to start and what to do when you get stuck.
2. Body Systems Breakdown
Histamine affects far more than your gut or skin. This section maps your symptoms to the body systems they impact and tells you which treatments work best for each.
-
Digestive– Bloating, reflux, food intolerances
-
Skin– Flushing, hives, itching, eczema
-
Heart & Circulation– Palpitations, dizziness, POTS-like symptoms
-
Brain & Nerves– Brain fog, anxiety, migraines, neuropathic pain
-
Bladder & Reproductive– Interstitial cystitis, PMS, endometriosis flares
-
Muscle & Joints– Fibromyalgia-like pain, stiffness
-
Hormones– Cycle-related flares, estrogen dominance
-
Inflammation– Systemic flares, post-exertional malaise
-
Sleep– Insomnia, non-restorative sleep
Use this to show your provider why your symptoms are connected and which treatments are most likely to help your pattern.
3. The Histamine Diet
Not just a list but a framework. You'll learn the categories of histamine-related foods and how to test what works for you:
-
High Histamine Foods
-
DAO-Blocking Foods
-
Histamine-Generating Foods
-
Histamine-Releasing Foods
-
Prebiotic Foods for Bacteria (SIBO-related)
-
Immune-Suppressing Foods (latent virus-related)
-
Immune-Provoking Foods (allergies + intolerances)
-
Safe foods
Use this to design your own elimination and reintroduction protocol with guidance on tracking, nutrient adequacy, and what to add back when.
4. Neurological + Limbic Support
The missing piece for so many. This section explains why your nervous system might be stuck in "threat mode" and how to shift it.
You'll get:
-
Medications that cross the blood-brain barrier
-
Supplements that calm microglia and stabilize mast cells
-
Herbs with central nervous system activity
-
Lifestyle tools- breathing, light exposure, sleep, vagal nerve stimulation, somatic safety signaling, and more
Use this to calm the system driving your symptoms, not just treat them.
5. Leaky Gut by Root Cause
Most protocols treat all leaky gut the same. This section helps you identify why yours is leaky and what to do about it.
-
Mucus-layer depletion
-
Tight junction failure
-
Immune or mast cell-mediated
-
Microbiome-driven
-
Mitochondrial
-
Neurocentric/autonomic
-
Structural/mechanical
-
Rare contributors (microplastics, additives, mycotoxins)
Use this to target the actual mechanism, not just throw random supplements at it.
6. Mast Cell + Histamine Receptor Protocols
Organized by body system, so you can zero in on what's most relevant to you.
Each section includes:
-
Primary medications (with OTC alternatives where possible)
-
Secondary support (supplements, herbs, lifestyle)
-
What may worsen symptoms in that system
Use this to build a personalized stack with your provider or to understand why certain treatments are being recommended.
7. Connective Tissue Support
For those with Ehlers-Danlos Syndrome, hypermobility, or unexplained joint issues, this section explains the structural side of histamine dysfunction.
You'll learn:
-
Why connective tissue problems drive mast cell activation
-
Estimated increased nutrient needs (vitamin C, glycine, copper, etc.)
-
Low-histamine food sources for connective tissue support
-
Treatment protocols for EDS-MCAS
-
Lifestyle modifications- movement, bracing, temperature regulation, and more
Use this to address the physical foundation of your symptoms, not just the chemical side.
8. Mitochondrial Dysfunction Support
For those with mitochondrial disorders or dysfunction, this section explains why those my be contributing to your histamine dysfunction.
You'll learn:
-
What the mitochondria do in the body
-
How ATP levels can make or break histamine breakdown
-
How to support your mitochondria through diet, supplement, herbs, and lifestyle changes
Use this to address energy deficits and learn how to get your mitochondria back on track.
9. Methylation and Transsulfuration Support
For those with MTHFR mutations or problems in their folate, methylation, or glutathione pathways, this section explains why methylation and glutathione are needed for histamine clearance.
You'll learn:
-
What the folate, methylation, and transsulfuration pathways are
-
Their functions and how they relate to overall health
-
How methylation relates to histamine breakdown
-
How to get your pathways back on track with diet, supplements, herbs, and lifestyle changes
Use this to learn about your methylation and antioxidant status and green-light your histamine breakdown
10. SIBO Support
For those with histamine- producing small intestinal bacterial overgrowth.
You'll learn:
-
How the bacteria in your intestines can be contributing to your leaky gut and histamine load
-
How to fix it and how to replenish your gut with bacteria that will help, not hurt.
11. Latent Virus Reactivation Support
For those with Epstein-Barr Virus (EBV), cytomeglovirus, HSV, or long-COVID.
You'll learn:
-
Why reactivated or new infections can cause your histamine levels to skyrocket
-
How histamine and latent viruses need the same compound to stay at low levels
-
What to do if you think your latent viruses are reactivating or when you get COVID
-
How to treat long-COVID
-
How to keep yourself safe in a world where novel viruses are our daily life
12. Appendix
We wanted you to have resources aavailable at your fingertips. The appendix contains:
-
A dignostic testing cheat sheet so you can understand the different tests your doctor may run for histamine dysfunction, what they test, and what the results mean.
-
A guide on how histamine interplays with the menstrual cycle, what days will be low-histamine days, and what days may be higher histamine days so you can get ahead of it. This section also includes information on birth control and hormone replacement therapy.
-
A comprehensive treatment reference guide that you can quickly reference in your doctors office- for pharmaceuticals, herbal treatments, nutritional and supplemental treatments, and dietary interventions. This explains what the treatment does, how it works, and contains any usage notes or things to consider while taking it.
-
A guide on NSAID medications and which ones are the most appropriate for those with histamine dysfunction.
-
A guide on which mast cell types live where, what histamine receptors are present in that location (so you know which ones to block), primary triggers, and what they release when they are triggered.
-
An article on the synthetic chemistry revolution and how it changed life as we know it.
We hope you love our educational guide as much as we loved writing it!
YOUR PERSONALIZED HISTAMINE REPORT
What's Inside Your Report
1. Your Histamine Health Score
An overall risk rating based on your symptom responses, how your score was calculated, and the key clinical patterns identified. Use this to open the conversation with your provider- it gives them an at-a-glance summary of where you land and why.
2. Your Most Significant Symptoms
The symptoms most strongly linked to histamine issues, ranked by relevance and frequency. Use this as your cheat sheet. These are the symptoms most worth prioritizing when you only have 15 minutes in an appointment.
3. Body Systems Affected
A breakdown of which systems are most impacted- skin, digestive, neurological, cardiovascular, respiratory, and more- with your specific symptoms listed under each. Use this to show your provider the full scope of what you're dealing with. Multi-system involvement is one of the hallmarks of histamine and mast cell conditions, and seeing it laid out visually makes that case for you.
4. Potential Root Causes
An analysis of the most likely underlying mechanisms driving your symptoms, ranked by likelihood. This includes mast cell reactivity, SIBO and microbial triggers, neurological and limbic involvement, methylation issues, DAO enzyme deficiency, MSG sensitivity, and latent viral reactivation. Use this to guide which specialists or tests to ask about next. Each root cause points toward a different avenue worth exploring.
5. Genetic Analysis by Root Cause
Your DNA variants organized by root cause category, so you can see which areas of your biology have the most genetic burden. Use this to connect your genetics to your lived experience. It shows your provider which biological pathways are worth paying closer attention to, in the context of your symptoms.
6. Significant Variants Summary
A focused table of the variants with the most meaningful predicted impact on enzyme activity- the ones most worth flagging to your provider. Use this as your genetic highlight reel. If your provider only has time to look at one page of genetic data, make it this one.
7. Full SNP-by-SNP Breakdown
A complete record of every gene and variant analyzed, with activity predictions and impact classifications. Use this as your reference document. Most variants here will be low-impact- that's normal and expected. This section is for providers or practitioners who want to dig deeper into the data.
Important: Please Read Before Ordering
This report is an educational tool designed to help you understand your symptom patterns and genetic variants in the context of histamine intolerance and mast cell conditions. It is not a medical device, diagnostic test, or substitute for professional medical advice.
This report cannot:
-
Diagnose histamine intolerance, mast cell activation syndrome, or any other medical condition
-
Replace evaluation, testing, or treatment by a qualified healthcare provider
-
Guarantee that your symptoms are caused by the conditions or root causes identified
-
Predict with certainty how your genetic variants will express in your body- most variants identified will be low-impact, and genetics is only one piece of a complex picture
-
Tell you which medications, supplements, or treatments are right for you
-
Serve as a basis for making changes to any current medications or treatment plans without consulting your provider
Genetic results should be interpreted with caution. Carrying a variant does not mean it is causing your symptoms. Not carrying a variant does not rule out a condition. Gene expression is influenced by many factors beyond what this report can measure.
This report is intended to support informed conversations with your healthcare provider- not to replace them. Always work with a qualified medical professional before making changes to your health regimen.
This report is for educational purposes only.







Personalized Mental Health and
Wellness Genomic Report
Our expanded Mental Health and Wellness Genomic Report is now available!
This in-depth report spans over 300 pages, covering the 44 most influential genes involved in mental health. It includes detailed explanations of the biopterin, dopamine, norepinephrine, epinephrine, serotonin, melatonin, glutamate, and GABA pathways, helping you understand how your unique genetics may influence mood, focus, and resilience.
We analyze over 1,000 SNPs (genetic variants) across these pathways. Your personal report will display your individual genotypes for each SNP available in your data file. (Not every SNP will appear in every report—availability depends on which testing service you used.)
We currently support raw data files from AncestryDNA, 23andMe, and the Ultimate Compatibility file from Sequencing.com.
Before purchasing, please make sure you’ve already downloaded your raw DNA data file from your testing provider. You’ll need to upload it during checkout so we can generate your personalized report.
Valued at over $150, this comprehensive report is now available for just $40, our way of making advanced genetic insights accessible to everyone.
Bonus: When our simplified short report is released, you’ll automatically receive it at no additional cost. It’s our way of saying thank you for being an early adopter of the expanded edition.





What do you get in the genomic report?
Each report contains:
-
Comprehensive Pathway Guide that walks you through the pathway, gene-by-gene, and explains what physical symptoms or diseases/ disorders/ conditions may arise from reduced pathway function.
-
Gene Information Cards that explain each gene in detail
-
Personalized gene variant report that lists your exact genotype and any studies specific to that SNP.
-
Functional Pathway Map to give you an overview of the genes and how they interact.
Comprehensive Pathway Guide
Our Comprehensive Pathway Guide is a detailed, science-based resource that helps you understand the function and relevance of a specific biological pathway in your body. Each guide is designed to bridge the gap between your genetics and your health by exploring:
-
Overview of the Pathway
A clear explanation of what the pathway does and how it supports key physiological processes such as detoxification, neurotransmitter synthesis, immune balance, or energy metabolism. -
Genes and Proteins Involved
A broad gene-by-gene walkthrough of the major enzymes and transporters. -
Core Functions of the Pathway
An overview of the metabolic, neurological, or cellular processes this pathway influences and why it’s essential for maintaining optimal health. -
Diseases and Conditions Associated with Impairment
A list of medical conditions or syndromes that have been linked in scientific literature to reduced activity or dysfunction of this pathway. -
Symptoms of Impaired Function
Common early warning signs or chronic symptoms that may suggest the pathway is under-functioning, even in the absence of a formal diagnosis. -
Common Lab Markers That Reflect Pathway Status
A list of clinical and functional labs that can provide insight into how well this pathway is operating (e.g., homocysteine, methylmalonic acid, serum folate, organic acids, inflammatory markers). -
Nutrients and Co-Factors Required by the Pathway
An overview of essential vitamins, minerals, and compounds the pathway depends on to function correctly (e.g., B2, B6, B12, folate, magnesium, zinc, SAMe). -
Medications and Toxins That May Impair the Pathway
A curated list of pharmaceutical agents, chemicals, and environmental toxins known to interfere with the enzymes or transporters within the pathway (e.g., methotrexate, nitrous oxide, glyphosate, anticonvulsants). -
System-Level Impact and Interconnected Pathways
A broader view of how this pathway links to other critical systems in the body such as how methylation influences detoxification, hormone regulation, neurotransmitter production, and DNA repair.
This guide is designed to complement the Gene Information Cards and your Personalized Genetic Variant Report and is intended for use alongside a healthcare provider trained in functional or genomic medicine. It serves as both an educational reference and a clinical support tool, helping to translate complex genetic information into actionable, real-world insight.





Gene Information Cards
Our Gene Information Cards offer an in-depth, clinically relevant look at each gene featured in your report. These cards are designed to help you (and your practitioner) understand how specific genetic variants may influence your biology, how that influence can show up in symptoms or lab work, and what can be done to support optimal function.
Each Gene Information Card includes:
-
Protein Name
The name of the protein that the gene codes for, which may differ from the gene name itself. This helps connect your genetics to real biological function. -
Alternative Gene or Protein Names
A list of other names or abbreviations the gene/protein may be referred to in scientific or medical literature. -
Chromosomal Location
The precise region on your DNA where the gene is located, useful for deeper analysis or integration with genomic databases. -
Protein Function
A clear summary of what the protein does in the body, including its biological role and key functions in relevant pathways. -
Protein Location and Tissue-Specific Activity
Where the protein is most active (e.g., brain, liver, mitochondria, cell membrane), and how its function may differ based on tissue or cellular location. -
Possible Symptoms of Reduced Protein Function
Common symptoms, syndromes, or physiological signs that may occur when the protein is under-functioning or impaired due to genetic variation, nutrient deficiency, or environmental stressors. -
Additional Conditions That May Further Reduce Protein Function
Medical conditions, chronic stressors, or lifestyle factors that can compound the effects of a gene variant and further reduce protein efficiency. -
Relevant Lab Markers
Bloodwork or functional testing that may reflect protein dysfunction or downstream effects (e.g., elevated homocysteine, abnormal metabolites, nutrient depletion). -
Rescue Strategies for Supporting Protein Function
Evidence-based strategies to support or “rescue” the function of the protein. These may include nutrient cofactors, lifestyle interventions, targeted supplements, or clinical considerations.
These cards are designed to be both educational and actionable, helping bridge the gap between raw genetic data and personalized health decisions. They can be used as stand-alone references or in combination with your Pathway Guide and Variant Report for a full-spectrum view of your genomic health.





Personalized Genetic Variant Report
Our Personalized Genetic Variant Report provides a detailed, science-backed summary of your individual genetic variants related to specific health pathways. This report is not just a list of SNPs—it integrates advanced validation methods to ensure that the data presented is both relevant and reliable.
Each report includes:
-
Gene Identifiers and Variant Details
For each gene, the report lists relevant SNP identifiers (rsIDs), your personal genotype at that site, and your zygosity (homozygous ancestral, heterozygous, or homozygous variant). -
Functional Context and Interpretation
Where applicable, the report explains how your specific genotype may affect protein structure or function, including changes to enzyme activity, transport efficiency, or pathway dynamics. -
Advanced Scientific Validation
Each variant is supported by a combination of trusted data sources, including:-
AlphaFold Missense Pathogenicity Predictions
-
ClinVar Classifications
-
Post-Translational Modification Site Analysis
-
Protein Domain and Structural Location
-
PolyPhen Predictions
-
Primary Literature References (PubMed, PMCID)
-
-
Clinical and Functional Insights
When a variant has documented or suspected effects, the report provides information on associated symptoms, medical conditions, altered drug or nutrient interactions, or environmental risk factors. -
Focus on Actionable Findings
Rather than overwhelming you with rare or uncertain SNPs, the report highlights sites with functional significance, supported by strong scientific or clinical evidence.
This report is intended for use with a healthcare provider trained in functional medicine or clinical genomics. It is designed to support more informed decision-making and serve as a foundation for targeted nutritional, lifestyle, or therapeutic strategies.
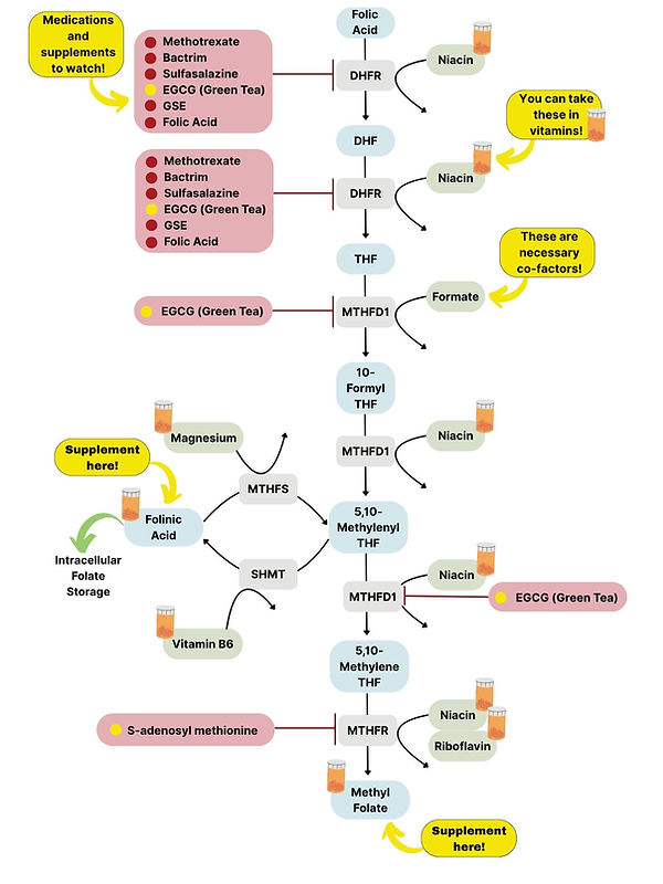
Functional Pathway Map
Our Functional Pathway Map is a powerful visual tool included with your genomic report that brings your biology to life. Rather than presenting isolated gene variants, this map shows how your genes work together in the context of real biochemical pathways and where dysfunction may occur based on your unique genetic profile.
Each map is tailored to your data and includes:
-
Clear, easy-to-follow visuals of core metabolic, detoxification, methylation, or neurotransmitter pathways
-
Supplementation points to support or bypass impaired enzymes or transporters
-
Medication interactions and where certain drugs may inhibit or alter pathway function
-
Clinical context for how pathway disruptions can contribute to symptoms, conditions, or treatment resistance
-
Integrated systems view, showing how one pathway connects to others in your body
Our goal is to give you and your healthcare provider a functional, systems-based view of your genetics that helps you move from raw data to real, actionable insight. Whether you're looking to optimize wellness or manage complex conditions, our Functional Pathway Map empowers you to see the full picture.





.jpg)
